铜仁市万山区医疗保障局坚决执行落实国家、省、市医疗保障决策部署,持续推进医保基金监管工作。根据《医疗机构医疗保障定点管理暂行办法》(国家医疗保障局令第2号)、《省医保局关于印发〈贵州省医疗保障定点医疗机构评估细则(试行)〉的通知》(黔医保发〔2021〕65号)、《贵州省医疗保障定点医疗机构协议管理经办规程(试行)》(黔医保中心发〔2021〕27号)、《零售药店医疗保障定点管理暂行办法》(国家医疗保障局令第3号)、《省医保局关于印发〈贵州省医疗保障定点零售药店评估细则(试行)〉的通知》(黔医保发〔2021〕66号)、《贵州省医疗保障定点零售药店协议管理经办规程(试行)》(黔医保中心发〔2021〕26号)的相关规定,现将解除医保协议的4家定点医药机构通告如下:
自定点医药机构解除医保服务之日起,这些机构产生的医药费用不再由医疗保险基金支付。
特此通告。
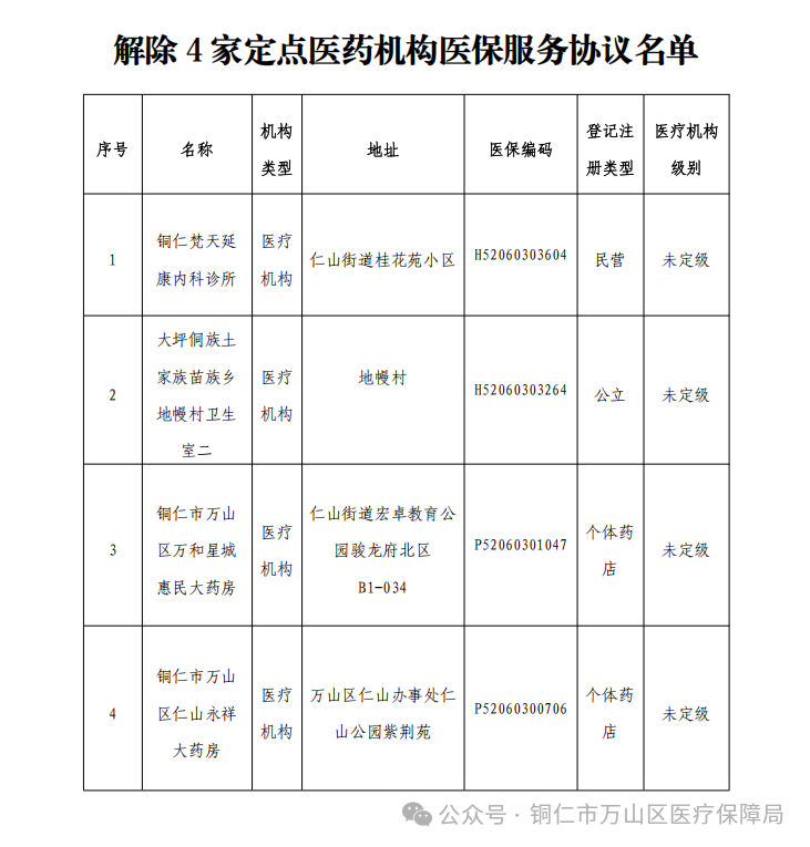
附件:解除4家定点医药机构医保服务协议名单
铜仁市万山区医疗保障基金管理中心
2025年10月30日





贵公安备案号:52060202000460